Report on Government Services 2026
PART F, SECTION 16: RELEASED ON 29 JANUARY 2026
16 Child protection services
This section reports on the performance of governments in providing child protection services across Australia.
The Indicator results tab uses data from the data tables to provide information on the performance for each indicator in the Indicator framework. The same data is also available in CSV format.
Data downloads
16 Child protection services data tables (Excel - 714.2 KB)
16 Child protection services dataset (CSV - 1.7 MB)
Refer to the corresponding table number in the data tables for detailed definitions, caveats, footnotes and data source(s).
Context
Objectives for child protection services
Child protection services aim to promote child and family wellbeing by:
- enabling families to care for, and protect, children and young people
- protecting children and young people who are at risk of abuse and neglect or whose families do not have the capacity to provide care and protection
- supporting children and young people in the child protection system to reach their potential.
To achieve these aims, governments seek to provide child protection services that:
- are responsive, ensuring that notifications are responded to, and investigations are completed, in a timely and appropriate manner
- are targeted to children and young people who are experiencing disadvantage and/or are vulnerable, particularly priority groups such as Aboriginal and Torres Strait Islander children, children and families with multiple and complex needs, and children with disability
- support and strengthen families so that children can live in a safe and stable family environment
- provide quality care for children and young people aged 0–17 years who cannot live with their parents for reasons of safety or family crisis, with an emphasis on safety, stability and permanency in children's living arrangements
- meet the needs of individual children and young people in the child protection system
- are delivered sustainably.
Governments aim for child protection services to meet these objectives in an equitable and efficient manner.
Child protection services provide support and intervention to promote child and family wellbeing, and to protect children and young people aged 0–17 years who are at risk of abuse and neglect, or whose families do not have the capacity to provide care and protection.
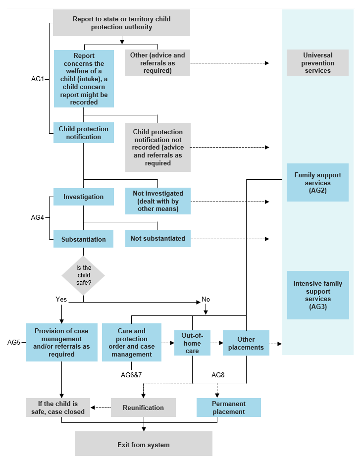
Figure 16.1 is a simplified representation of the child protection services system, depicting common pathways through the system and referrals to support services.
Figure 16.1 The child protection services system a, b, c, d, e

a Dashed lines indicate that clients may or may not receive these services, depending on need, service availability, and client willingness to participate in voluntary services. b Support services include family preservation and reunification services provided by government and other agencies. c Green shading indicates data is reported. d Services differ across jurisdictions. e AG = Activity Group. Refer to the 'Explanatory material' tab for detailed definitions.
Source: State and territory governments (unpublished).
State and territory governments have responsibility for funding and/or providing child protection services in Australia. Each jurisdiction has its own legislation that defines ‘a child in need of protection’ and determines the policies and practices of its child protection system. While this legislation varies in detail, its intent is similar across jurisdictions (table 16.1).
| State/Territory | Legislative provisions |
|---|---|
| NSW | Section 34 and Section 71(1) of the Children and Young Persons (Care and Protection) Act 1998 (NSW) |
| Vic | Section 162(1) of the Children, Youth and Families Act 2005 (Vic) |
| Qld | Section 10 of the Child Protection Act 1999 (Qld) |
| WA | Section 28(2) of the Children and Community Services Act 2004 (WA) |
| SA | Section 18 of the Children and Young People (Safety) Act 2017 (SA) |
| Tas | Section 4(1) of the Children, Young Persons and Their Families Act 1997 (Tas) |
| ACT | Section 345 of the Children and Young People Act 2008 (ACT) |
| NT | Section 20 of the Care and Protection of Children Act 2007 (NT) |
Other government services have a role in child protection, including:
- mandatory reporting responsibilities for particular occupations in some jurisdictions
- education and child care services, which in some jurisdictions includes education on protective behaviours
- health services and mental health services, which support the assessment of child protection matters and deliver general medical and dental services as well as therapeutic, counselling and other services
- police services, which investigate serious allegations of child abuse and neglect, particularly criminal matters, and may also work on child protection assessments
- courts, which decide whether a child will be placed on an order.
This section reports on services provided by state and territory governments to promote family wellbeing and to protect children, specifically: family support services; intensive family support services; protective intervention services and out‑of‑home care services (refer to 'Explanatory material' tab for definitions). Data is also included on expenditure by the Australian Government on intensive family support services.
Total recurrent expenditure on family support services, intensive family support services, protective intervention services, and care services (out‑of‑home‑care and other supported placements) was around $11.3 billion nationally in 2024‑25, a real increase of 4.1% from 2023‑24. In 2024‑25, care services accounted for 63.6%, or $7.2 billion, of the total recurrent expenditure (table 16A.10). Refer to 'Interpreting efficiency data' in the 'Explanatory material' tab for further information on expenditure data.
In 2024‑25, real recurrent expenditure on all child protection services per child aged 0–17 years in the population was $1,943 nationally (figure 16.2).
Nationally (excluding Queensland), the following number of children aged 0–17 years received protective intervention services and out‑of‑home‑care services during 2024‑25 (also reported as a rate per 1,000 children in the population) (tables 16A.1–4):
- 274,944 children were the subject of notifications; 60.0 notifications per 1,000 children
- 80,897 children were the subject of a finalised investigation; 17.7 finalised investigations per 1,000 children
- 37,854 children were the subject of a substantiation; 8.3 substantiations per 1,000 children
- 45,936 children were on care and protection orders at 30 June 2025; 10.0 children on care and protection orders per 1,000 children
- 34,594 children were in out‑of‑home care at 30 June 2025, 7.5 per 1,000 children aged 0–17 years, with a further 8,592 children in other supported placements at 30 June 2025.
- There were 42,446 children in out‑of‑home care at least once during 2024‑25; with 7,969 children admitted to, and 8,325 discharged from, out‑of‑home care during this period. Refer to 'Reporting on out‑of‑home care' (below) for information about the definition of out‑of‑home care used in this report.
Nationally (excluding Queensland) in 2024‑25, around three in 10 notifications (31.9%) resulted in an investigation; the remaining notifications were dealt with by other means, such as providing advice or referral to services. The proportion of notifications dealt with by other means varied across jurisdictions (table 16A.5).
Nationally (excluding Queensland and the Northern Territory) in 2024‑25, one in four children (25.0%) admitted to a care and protection order had prior admissions to such orders, though this proportion varied across jurisdictions (table 16A.6). Nationally (excluding Queensland), at 30 June 2025, nearly all children (92.4%) in out‑of‑home care were on care and protection orders (table 16A.7).
The importance of carers in the child protection system
Most children in out-of-home care are placed in home-based care with kinship carers or foster carers. Home-based care (also referred to as family-based care) is generally considered to be in the best interests of children, as family settings support better developmental outcomes compared to residential or institutional environments (AIFS 2015).
Kinship care refers to placements where children are cared for by relatives or individuals with a pre-existing significant relationship. These arrangements may be:
- Formal kinship care initiated following a child protection intervention, where a decision is made to place a child with a relative or known individual. These placements may be subject to a Children’s Court order.
- Informal kinship care, where children are cared for by relatives. These arrangements may occur without child protection services involvement, or through agreement between parents and child protection services for the child to reside outside the family home for a defined period, without the need for a Children’s Court order.
Foster care, by contrast, involves carers who are not related to the child. These carers are formally recruited, assessed and approved by the relevant department or agency. Children may be placed in foster care through a court order or a voluntary arrangement between the child’s parent and a service provider.
Both kinship and foster carers may provide various types of care including short-term, long-term, emergency and respite care.
There were 16,009 relative/kinship carer households nationally with children placed as at 30 June 2024. The number of relative/kinship carer households with children placed have increased by 4.2% over the reported time series (from 30 June 2020) (table 16A.8). This data includes only formal relative/kinship carer household placements.
There were 7,980 foster carer households nationally with children placed as at 30 June 2024. The number of foster carer households with children placed have decreased by 13.3% over the reported time series (from 30 June 2020) (table 16A.9).
Some carer households might be approved/authorised to provide more than one care type and as such may be counted as both foster carer and relative/kin carer households. Data includes only carer households with a current placement and excludes carer households who are authorised to provide emergency or respite care.
Reporting on out‑of‑home care
To improve the comparability of out‑of‑home care data, particularly regarding children on third‑party parental responsibility orders, Children and Families Secretaries agreed in 2019 to narrow the scope of out‑of‑home care. The narrower scope is consistent with permanency reforms that consider children on third‑party parental responsibility orders as having transitioned from out‑of‑home care into a permanent and stable arrangement.
For national reporting, out‑of‑home care is defined as overnight care for children aged less than 18 years who were unable to live with their families due to child safety concerns. This includes:
- placements approved by the department responsible for child protection for which there is both ongoing case management and financial payment (including where a financial payment has been offered but has been declined by the carer)
- legal (court ordered) and voluntary placements and placements made for the purposes of providing respite for parents or carers.
Data from 2018‑19 onwards is reported according to the updated national definition. Other living arrangements that were previously included in the scope of out‑of‑home care are now reported as ‘other supported placements’. Supplementary data on the number of children in care according to the previous definition (that is, out‑of‑home care or other supported placements) is reported in data tables (where available) until 2018‑19.
Reporting against this narrower scope has resulted in some jurisdictions reporting fewer children in out‑of‑home care from 2018‑19 onwards compared to earlier years. The most significant difference relates to the exclusion of children in third‑party parental responsibility arrangements, although some jurisdictions were already excluding these children from national reporting on out‑of‑home care (Victoria from 2017‑18, New South Wales from 2014‑15, and Western Australia for all years).
Indicator Framework
The performance indicator framework provides information on equity, effectiveness and efficiency, and distinguishes the outputs and outcomes of child protection services.
The performance indicator framework shows which data is complete and comparable in this report. For data that is not considered directly comparable, text includes relevant caveats and supporting commentary. Section 1 discusses data comparability and completeness from a report-wide perspective. In addition to the contextual information for this service area (refer to 'Context' tab), the report's statistical context (section 2) contains data that may assist in interpreting the performance indicators presented in this section.
Improvements to performance reporting for child protection services are ongoing and include identifying data sources to fill gaps in reporting for performance indicators and measures, and improving the comparability and completeness of data.
Outputs
Outputs are the services delivered (while outcomes are the impact of these services on the status of an individual or group) (refer to section 1). Output information is also critical for equitable, efficient and effective management of government services.
Outcomes
Outcomes are the impact of services on the status of an individual or group (refer to section 1).

Performance – linked to Objectives
Outputs
Equity
- Disproportionality – most recent data for all measures is either not comparable and/or not complete
Effectiveness – Access
- Support to families – no data reported and/or no measures yet developed
- Response times – most recent data for all measures is either not comparable and/or not complete
- Substantiation rate – most recent data for all measures is either not comparable and/or not complete
Effectiveness – Quality
- Safety in care – most recent data for all measures is either not comparable and/or not complete
Effectiveness – Appropriateness
- Stability and permanency of placement – most recent data for all measures is either not comparable and/or not complete
- Children in home-based care – most recent data for all measures is either not comparable and/or not complete
- Placement maintains connections – most recent data for all measures is either not comparable and/or not complete
- Children with current documented case plans – most recent data for all measures is either not comparable and/or not complete
- Continuity of case worker – no data reported and/or no measures yet developed
Effectiveness – Sustainability
- Workforce sustainability – no data reported and/or no measures yet developed
Efficiency – Inputs per output unit
- Unit costs for protective intervention services activity groups – most recent data for all measures is either not comparable and/or not complete
- Unit cost for support services – most recent data for all measures is either not comparable and/or not complete
- Unit cost of care – most recent data for all measures is either not comparable and/or not complete
Outcomes
- Improved safety – most recent data for all measures is either not comparable and/or not complete
- Improved education – most recent data for all measures is either not comparable and/or not complete
- Improved health and wellbeing of the child – no data reported and/or no measures yet developed
- Exit from out-of-home care to a permanency arrangement – most recent data for all measures is either not comparable and/or not complete
A description of the comparability and completeness is provided under the 'Indicator results' tab for each measure.
Indicator Results
This section presents an overview of Child protection services performance indicator results. Different delivery contexts, locations and types of clients can affect the equity, effectiveness and efficiency of child protection services.
Information to assist the interpretation of this data can be found with the indicators below and all data (footnotes and data sources) are available for download above as an excel spreadsheet and as a CSV dataset. Data tables are identified by a ‘16A’ prefix (for example, table 16A.1).
Performance indicator results in this report may differ from similar data included in jurisdictions’ reports and websites due to different counting rules applied by jurisdictions. Most data in this report is sourced from the Child Protection National Minimum Data Set.
Specific data used in figures can be downloaded by clicking in the figure area, navigating to the bottom of the visualisation to the grey toolbar, clicking on the 'Download' icon and selecting 'Data' from the menu. Selecting 'PDF' or 'Powerpoint' from the 'Download' menu will download a static view of the performance indicator results.
‘Disproportionality’ is an indicator of governments’ objective to provide child protection services in an equitable manner.
‘Disproportionality’ is defined as the extent to which a group’s representation in the child protection services system is proportionate to their representation in the child protection services target population (aged 0–17 years).
The disproportionality ratio for Aboriginal and Torres Strait Islander children is calculated by dividing the proportion of children in the child protection system who are Aboriginal and Torres Strait Islander children by the proportion of children in the target population who are Aboriginal and Torres Strait Islander children.
The disproportionality ratio for Aboriginal and Torres Strait Islander children is calculated as follows:
If a group’s representation is proportionate to their representation in the target population, the disproportionality ratio will equal 1.0. For example, if 6% of all children in the child protection system are Aboriginal and Torres Strait Islander children and 6% of all children in the target population (aged 0–17 years) are Aboriginal and Torres Strait Islander children, then the disproportionality ratio will be 1.0.
Another example is if 10% of all children in the child protection system are Aboriginal and Torres Strait Islander children, but only 6% of all children in the target population (aged 0–17 years) are Aboriginal and Torres Strait Islander children, the disproportionality ratio is 1.7 (10% divided by 6%). In this example, Aboriginal and Torres Strait Islander children are 1.7 times as likely to be represented in the child protection system relative to their representation in the target population.
This measure comprises six disproportionality ratios for components of the child protection services system (figure 16.1 includes a simplified representation of the components):
- notifications
- commencing intensive family support services
- investigations
- substantiations
- care and protection orders
- out-of-home care.
Disproportionality provides an indication of the extent to which Aboriginal and Torres Strait Islander children are overrepresented in child protection services. Factors such as intergenerational trauma, forcible removal of children, racism, inequality and a lack of understanding of cultural differences in child rearing practices and family structures have contributed to the overrepresentation of Aboriginal and Torres Strait Islander children in the child protection system (Darwin et al. 2023; QPCC 2021; SNAICC et al. 2023). Refer to the Historical and ongoing target context section of Target 12 of the Closing the Gap Information Repository.
Disproportionality can reflect uneven distribution of structural and relative disadvantage across the population and other social and economic risk factors indicating a greater need for appropriate supports and services. Disproportionality can also reflect biases in the system that should be avoided.
Disproportionality ratios might fluctuate because of policy, funding and/or practice changes, such as increased investment in intensive family support and services to divert children from care, better targeting of investigative resources and the introduction of mandatory reporting. Increased community awareness and willingness to notify suspected instances of child abuse, neglect or harm can also influence these ratios.
A group’s representation should be proportional to their need for supports and services. Higher need may result in necessary disproportionality (that is, a ratio greater than 1.0). If risk factors and need are the same across groups, then neither overrepresentation nor underrepresentation is desirable (that is, the disproportionality ratio should be 1.0). Both overrepresentation and underrepresentation can have undesirable consequences.
Disproportionality ratios should be considered in conjunction with data on the proportion of children for whom Aboriginal and Torres Strait Islander status is not stated, which varies across states and territories (refer to tables 16A.1–3 and 16A.37). Disproportionality ratios might understate Aboriginal and Torres Strait Islander children’s disproportionality in the child protection system where there are high rates of children of unknown or not stated Aboriginal and Torres Strait Islander status. To assist with the interpretation of this indicator, table 16A.44 provides information on the population of children aged 0–17 years by Indigenous status.
The 2024‑25 disproportionality ratios (excluding Queensland for all components of the child protection system and Tasmania for intensive family support services) for Aboriginal and Torres Strait Islander children varied within and across jurisdictions for each component of the child protection system (figure 16.3). Across all jurisdictions (excluding Queensland) in 2024-25 for the substantiations component of the child protection system, Aboriginal and Torres Strait Islander children were between 2 and 11 times more likely to be subjects of substantiations compared to their relative proportion in the population aged 0–17 years (nationally 6.9% of children aged 0–17 years are Aboriginal and Torres Strait Islander people; refer to table 16A.44).
‘Support to families’ is an indicator of governments’ objective to support and strengthen families so that children can live in a safe and stable family environment.
‘Support to families’ is defined as the proportion of families identified as requiring support who receive support.
High or increasing proportions of families who have been identified as requiring support and who receive support is desirable.
Data is not yet available for reporting against this indicator.
‘Response times’ is an indicator of governments’ objective to provide child protection services that are responsive, ensuring that notifications are responded to, and investigations are completed, in a timely and appropriate manner.
‘Response times’ is defined by three measures:
- response time to commence an investigation from the notification date. This is defined as the proportion of investigations commenced within specified time periods, where the length of time (measured in days) between the date a child protection department records a notification and the date an investigation is subsequently commenced
- response time to complete an investigation from the notification date. This is defined as the proportion of investigations completed within specified time periods, where the length of time (measured in days) between the date a child protection department records a notification and the date an investigation is completed (that is, the date an investigation outcome is determined).
- response time to complete an investigation from the commencement date. This is defined as the proportion of investigations completed within specified time periods, where the length of time (measured in days) between the date a child protection department commences an investigation, and the date an investigation is completed (that is, the date an investigation outcome is determined).
High and increasing proportions of investigations commenced and completed in shorter periods is desirable.
The length of time between recording a notification and commencing an investigation indicates the promptness in responding to child protection concerns. The length of time between recording a notification and completing an investigation, and between commencing and completing an investigation, indicates the effectiveness of responding to and conducting investigations in a timely manner.
Measure 1: Nationally (excluding Queensland and Tasmania) in 2024‑25, 60.8% of investigations commenced within seven days of a notification being recorded (figure 16.4a). Response times varied across jurisdictions.
Measure 2: Nationally (excluding Queensland and Tasmania) in 2024‑25, 18.2% of investigations were completed within 28 days of the notification date and 28.1% took longer than 90 days to complete (figure 16.4c). Response times varied across jurisdictions.
Measure 3: Nationally (excluding Queensland) in 2024‑25, 26.2% of investigations were completed from the commencement date in 28 days or fewer and 22.8% took more than 90 days to complete (figure 16.4e). Response times varied across jurisdictions.
‘Substantiation rate’ is an indicator of governments’ objective that child protection services are targeted to children and young people who are at greatest risk.
‘Substantiation rate’ is defined as the proportion of finalised investigations where abuse or neglect, or risk of abuse or neglect, was confirmed.
The substantiation rate provides an indication of the extent to which services are targeted to children at greatest risk, thereby avoiding the human and financial costs of an investigation where no abuse or neglect had occurred or was at risk of occurring.
It is difficult to determine a target substantiation rate. A very low substantiation rate might indicate that investigations are not directed to appropriate cases. A very high substantiation rate might indicate that the criteria for substantiation are unnecessarily bringing ‘lower risk’ families into the statutory system. Substantiation rates should be monitored over time to observe and respond to trends.
Substantiation rates might fluctuate because of policy, funding and practice changes. For example, targeting investigative resources to more serious cases may mean investigations are more likely to result in substantiation, and there are varying thresholds for recording a substantiation. Mandatory reporting, increased community awareness and willingness to notify suspected instances of child abuse, neglect or harm may also affect the substantiation rate.
Due to differences in the way jurisdictions collect and report on notifications, investigations and substantiations, data is not comparable across jurisdictions.
Nationally (excluding Queensland) in 2024‑25, 48.0% of finalised investigations were substantiated for abuse or neglect, or risk of abuse or neglect (figure 16.5). The substantiation rate varied across jurisdictions and over time.
‘Safety in care’ is an indicator of governments’ objective to provide quality care for children and young people aged 0–17 years who cannot live with their parents for reasons of safety or family crisis, with an emphasis on safety, stability and permanency in children’s living arrangements.
‘Safety in care’ covers children in out‑of‑home care and children in other supported placements, and is defined by two measures:
- the proportion of children in care who were the subject of a substantiation of sexual abuse, physical abuse, emotional abuse or neglect
- the proportion of children in care who were the subject of a substantiation of sexual abuse, physical abuse, emotional abuse or neglect where the person responsible was living in the household providing out-of-home care.
For the first measure, the person responsible can be anyone who encounters the child while the child is in out‑of‑home care or other supported placements (that is, not limited to a person living in the household). For the second measure, the person responsible is limited to someone in the household providing out-of-home care or other supported placements.
Zero or decreasing proportions of substantiations for both measures is desirable. Care should be taken when interpreting this data as the threshold for substantiating abuse or neglect or risk involving a child in care is generally lower than that for a child in the care of his or her parents. This is because governments assume a greater duty of care for children removed from the care of their parents for protective reasons.
Data reported for this indicator should be interpreted with caution. Jurisdictions employ different data systems and record keeping methods, which vary in scope (for example, whether data is collected on all, or only particular, care settings) and detail collected (for example, whether the perpetrator is recorded and whether an incident resulted in a substantiation or equivalent). These differences affect the comparability of this data across jurisdictions.
Measure 1: Across jurisdictions in 2024‑25 (excluding Queensland), the proportion of children in care who were the subject of a substantiation of abuse or neglect ranged between 0.7% and 6.1% (table 16.2a).
Measure 2: Across jurisdictions in 2024‑25 (excluding Queensland and the Australian Capital Territory), the proportion of children in care who were the subject of a substantiation of abuse or neglect where the person responsible was living in the household providing out-of-home care ranged between 0.1% and 3.3% (table 16.2b).
‘Stability and permanency of placement’ is a partial indicator of governments’ objective to provide quality care for children and young people aged 0–17 years who cannot live with their parents for reasons of safety or family crisis, with an emphasis on safety, stability and permanency in children’s living arrangements.
‘Stability and permanency of placement’ is defined by two measures:
- the proportion of children on an order exiting out‑of‑home care who had one or two placements during a period of continuous out‑of‑home care, by length of care (less than 12 months and 12 months or more)
- the proportion of children in out‑of‑home care for two or more years who had one or two placements in the past two years.
High proportions of children exiting out‑of‑home care, or who have been in out‑of‑home care for two or more years, who had one or two placements, is desirable. However, this indicator should be considered in conjunction with other placement indicators. Children can have multiple placements for appropriate reasons, for example:
- an initial placement followed by a longer‑term placement
- placement change to achieve better compatibility between a child and family
- placement change to achieve a permanent care arrangement.
It is not desirable for a child to stay in an unsatisfactory or unsupportive placement. In addition, older children are more likely to have multiple placements as they move towards independence and voluntarily seek alternate placements. Children who have been in out-of-home care for a long period are more likely to have multiple placements as they transition to a permanent care arrangement once it has been determined that they cannot live with their parents.
Data for children exiting out-of-home care is only for children who were on orders and who exited out‑of‑home care during the reporting period. There are limitations to counting placement stability and permanency using a cohort of children on exit from care rather than longitudinally tracking a cohort of children from their entry into care. An exit cohort is biased to children who stay a relatively short time in care and thus are more likely to have experienced fewer placements. The data for children exiting out‑of‑home care does not distinguish between long‑ and short‑term orders; long‑term orders can indicate legal permanency of placement, though a child may still experience multiple placements.
Measure 1: Nationally (excluding Queensland, the Australian Capital Territory and the Northern Territory) in 2024‑25, of children on a care and protection order who exited out‑of‑home care within 12 months, 92.4% experienced one or two placements (figure 16.6a). Nationally (excluding Queensland, the Australian Capital Territory and the Northern Territory) in 2024‑25, for children who had been in out‑of‑home care 12 months or more, the proportion was 54.4% (table 16A.18).
To assist with the interpretation of this indicator, table 16A.19 provides information on the length of time children spent in continuous out‑of‑home care for all children in out‑of‑home care, while table 16A.21 provides information on the length of time in continuous out‑of‑home care for children who exited out‑of‑home care.
Measure 2: Nationally (excluding Queensland) in 2024‑25, 90.3% of children who have been in out‑of‑home care for two years or more have had one or two placements in the past two years (figure 16.6b).
‘Children in home‑based care’ is an indicator of governments’ objective to provide services that meet the needs of children and young people in the child protection system.
‘Children in home‑based care’ is defined as the proportion of children in out‑of‑home care who are in home‑based care.
A high or increasing proportion of children in out‑of‑home care who are placed in home‑based care is desirable.
Placing children in home-based care is generally considered to be in their best interests, particularly for younger children. Children will generally make better developmental progress in family settings than in residential or institutional care environments.
Nationally (excluding Queensland) at 30 June 2025, 90.4% of children aged 0–17 years in out‑of‑home care were in home‑based care (figure 16.7) — 81.0% for children aged 12–17 years, and 96.5% for children aged under 12 years (table 16A.22).
Nationally, proportions were similar for Aboriginal and Torres Strait Islander children and non‑Indigenous children (table 16A.22). To assist with interpretation of this indicator, table 16A.23 provides information on placement type by Indigenous status.
‘Placement maintains connections’ is an indicator of governments’ objective to provide services that meet the needs of children and young people in the child protection system.
‘Placement maintains connections’ is defined by four measures:
- placement with relatives or kin – the proportion of all children in out‑of‑home care placed with relatives or kin who receive government financial assistance to care for that child
- placement in accordance with the Aboriginal and Torres Strait Islander child placement principle – the proportion of Aboriginal and Torres Strait Islander children aged 0–17 years in out‑of‑home care at 30 June who were living with Aboriginal and Torres Strait Islander or non‑Indigenous relatives or kin, or other Aboriginal and Torres Strait Islander carers
- local placement – the proportion of children in out‑of‑home care attending the same school that they attended before entering out‑of‑home care
- placement with sibling – the proportion of children on orders and in out‑of‑home care at 30 June who have siblings also on orders and in out‑of‑home care and are placed with at least one of their siblings.
High or increasing rates for all four measures are desirable. A placement decision needs to consider many factors relating to a child’s safety and wellbeing and might involve weighing up a range of options. At times, placement with family, kin and/or community may not be possible. Nevertheless, for Aboriginal and Torres Strait Islander children, placements in accordance with the Aboriginal and Torres Strait Islander child placement principle that maintain and strengthen connections with family, culture and country are important to nurture and support a child's wellbeing, spirituality and identity. More information about the Aboriginal and Torres Strait Islander child placement principle is included below.
The measure ‘placement in accordance with the Aboriginal and Torres Strait Islander child placement principle’ should be interpreted with care as it is a proxy, reporting the placement outcomes of Aboriginal and Torres Strait Islander children rather than compliance with the principle.
Identification of Aboriginal and Torres Strait Islander status may lead to data quality issues for this indicator, in particular, high rates of unknown or not stated status are likely to affect results.
Data for measure 3 ‘local placement’ and measure 4 ‘placement with sibling’ is under development and is not available for this report.
Measure 1: Nationally (excluding Queensland) at 30 June 2025, the proportion of children in out‑of‑home care who were placed with relatives or kin was 59.7% (figure 16.8a), slightly lower for Aboriginal and Torres Strait Islander children (58.2%) (table 16A.24).
Cultural identity and connection to country, family and kinship are pillars of Aboriginal and Torres Strait Islander wellbeing. The Aboriginal and Torres Strait Islander child placement principle comprises five core elements: prevention, partnership, placement, participation and connection (SNAICC 2018; DSS 2021). The placement element sets a hierarchy of preferred options for caregivers of Aboriginal and Torres Strait Islander children in out‑of‑home care. It is designed to ensure the highest possible level of connection to family, community, culture and country is maintained for an Aboriginal and Torres Strait Islander child in care.
The placement hierarchy is:
- with Aboriginal and Torres Strait Islander or non‑Indigenous relatives or extended family members (kin), or other relatives and family members
- with Aboriginal and Torres Strait Islander members of the child's community
- with Aboriginal and Torres Strait Islander family‑based carers.
If the above options are not available, the child may be placed in another care arrangement (such as with a non‑Indigenous carer or in a residential setting).
If a child is not placed with their relative or kin, the placement must be within close geographic proximity to a child’s family (such as Aboriginal or Torres Strait Islander or non‑Indigenous relatives or extended family members (kin)).
The ‘Placement maintains connections’ indicator is one measure of the Placement element. It is not a substitute for comprehensive analysis that considers all five elements of Prevention, Partnership, Placement, Participation and Connection placement and connection elements of the Aboriginal and Torres Strait Islander Child Placement Principle. Refer to the Australian Institute of Health and Welfare's (AIHW) report on The Aboriginal and Torres Strait Islander Child Placement Principle indicators (https://www.aihw.gov.au/reports/child-protection/atsicpp-indicators/contents/about) for more information on indicators under development to measure the implementation of the placement principle across policy, programs, processes and practice.
All jurisdictions have adopted the Aboriginal and Torres Strait Islander child placement principle in legislation and policy.
Measure 2: Nationally (excluding Queensland and the Australian Capital Territory) at 30 June 2025, 58.7% of Aboriginal and Torres Strait Islander children in out‑of‑home care were placed with relatives/kin and 7.7% with other Aboriginal and Torres Strait Islander family‑based carers (figure 16.8b).
‘Children with current documented case plans’ is an indicator of governments’ objective to provide services that meet the needs of individual children and young people in the child protection system.
‘Children with current documented case plans’ is defined as the number of children who have a current documented and approved case plan as a proportion of all children who are required to have a current documented and approved case plan.
A case plan is an individualised, dynamic written plan (or support agreement) developed between a family and an agency based on an assessment process. A current documented case plan is one that has been approved and/or reviewed within the previous 12 months.
A high or increasing rate of children with current documented case plans is desirable.
The indicator does not assess the quality of case plans, nor the extent to which identified needs and actions are put into place. These factors should be taken into account when considering the results reported for this indicator.
Nationally (excluding Queensland) at 30 June 2025, 88.3% of children required to have a current documented and approved case plan, had such a plan (figure 16.9).
‘Continuity of case worker’ is an indicator of governments’ objective to provide quality care for children and young people aged 0–17 years who cannot live with their parents for reasons of safety or family crisis, with an emphasis on safety, stability and permanency in children’s living arrangements.
‘Continuity of case worker’ is defined as the proportion of children in out‑of‑home care who have one caseworker assigned during the reporting period.
A high or increasing percentage of children in out‑of‑home care who have one caseworker assigned during the reporting period is desirable.
Data is not yet available for reporting on this indicator.
‘Workforce sustainability’ is an indicator of governments’ objective to provide sustainable child protection services.
'Workforce sustainability' relates to the capacity of the child protection workforce to meet current and projected future service demand. These measures are not a substitute for a full workforce analysis that allows for training, migration, changing patterns of work and expected future demand. They can, however, indicate that further attention should be given to workforce planning for services.
This indicator is currently under development for reporting in the future.
‘Unit costs for protective intervention services activity groups’ is reported as an indicator of governments’ objective to provide child protection services in an efficient manner.
‘Unit costs for protective intervention services activity groups’ is defined as total recurrent expenditure on a child protection activity, divided by the relevant units of service activity, resulting in six measures:
- cost per report to child protection (AG1)
- cost per notification (AG1)
- cost per notification investigated (AG4)
- cost per child commencing protective intervention and coordination services who is not on an order (AG5)
- cost per order issued (AG6)
- cost per child commencing protective intervention and coordination services who is on an order (AG7).
Low or decreasing expenditure per child protection activity can suggest more efficient services but could also indicate lower quality and should be considered together with the results for other indicators in this section.
Data for unit costs is experimental and should be considered together with the proportional allocation of total expenditure across all activity groups in the pathways method. Refer to 'Interpreting efficiency data' in the 'Explanatory material' tab for further information on expenditure data.
Child protection reports are not a separate process from child protection notifications in Victoria and the Australian Capital Territory and data for the cost per report to child protection measure is not applicable for those jurisdictions.
Unit costs for child protection intervention service activities from 2015‑16 to 2024‑25 varied across jurisdictions where data was available (figure 16.10). In 2024‑25, the cost per report to child protection (AG1) ranged from $185 to $476 (figure 16.10) (this unit cost is not applicable or available for all jurisdictions); and the cost per notification investigated (AG4) ranged from $1,779 to $6,040 (excluding Queensland and the Northern Territory) (tables 16A.27–34). Other unit costs are reported in tables 16A.27–34.
‘Unit cost for support services’ is reported as an indicator of governments’ objective to provide child protection services in an efficient manner.
‘Unit cost for support services’ is defined as total recurrent expenditure on support services, divided by the number of children receiving support services, resulting in two measures:
- Cost per child receiving family support services (AG2)
- Cost per child receiving intensive family support services (AG3).
A low or decreasing cost per child receiving support services can suggest more efficient services but could also indicate lower quality and should be considered together with the results for other indicators in this section.
To be included in the Intensive family support services data, services must meet specific criteria, such as averaging at least four hours of service provision per week for a specified short‑term period (usually less than six months).
Data for unit costs is experimental and should be considered together with the proportional allocation of total expenditure across all activity groups in the pathways method. Refer to 'Interpreting efficiency data' in the 'Explanatory material' tab for further information on expenditure data.
Nationally (excluding the Northern Territory) in 2024‑25, the cost per child receiving intensive family support services was $11,637 (figure 16.11).
To assist with the interpretation of this indicator, table 16A.37 provides information on the number of children commencing intensive family support services by Indigenous status.
‘Unit cost of care’ is an indicator of governments’ objective to provide child protection services in an efficient manner.
‘Unit cost of care’ covers children in out‑of‑home care and children in other supported placements, and is defined as total real recurrent expenditure on out‑of‑home care services and other supported placements, divided by the total number of placement nights (AG8).
Low or decreasing expenditure per placement night can suggest more efficient services but could also indicate lower quality and should be considered together with the results for other indicators in this section.
Data for unit costs is experimental and should be considered together with the proportional allocation of total expenditure across all activity groups in the pathways method. Refer to 'Interpreting efficiency data' in the 'Explanatory material' tab for further information on expenditure data.
‘Improved safety’ is an indicator of governments’ objective to protect children and young people who are at risk of abuse and neglect within their families, or whose families do not have the capacity to provide care and protection.
‘Improved safety’ is defined by two measures:
- Substantiation rate after a decision not to substantiate: This is defined as the proportion of children who were the subject of an investigation in the previous financial year that led to a decision not to substantiate, and who were later the subject of a substantiation within three or 12 months of the initial decision not to substantiate. The year reported relates to the year of the initial decision not to substantiate.
- Substantiation rate after a prior substantiation: This is defined as the proportion of children who were the subject of a substantiation in the previous financial year, who were subsequently the subject of a further substantiation within the following three or 12 months. The year reported relates to the year of the initial substantiation.
Zero or decreasing rates for these measures are desirable.
The measure Substantiation rate after a decision not to substantiate partly assesses the extent to which an investigation did not succeed in identifying a risk of abuse or neglect to a child who is subsequently the subject of a substantiation. However, a demonstrable risk of abuse or neglect might not have existed in the first instance and family circumstances might have changed since the initial decision not to substantiate.
The measure Substantiation rate after a prior substantiation partly assesses the adequacy of interventions offered to children to protect them from further abuse or neglect. However, it does not distinguish between subsequent substantiations that are related to the initial notification (that is, the same source of risk of abuse or neglect) and those that are unrelated to the initial notification (that is, a different source of risk of abuse or neglect).
For both measures, results can be affected by factors outside the control of child protection services.
Varying thresholds for recording a substantiation across jurisdictions should also be considered when interpreting data for this indicator (refer to 'Explanatory material' tab).
The proportion of substantiations that occurred within three and 12 months of a decision not to substantiate in 2023‑24 was under 6% and 15% respectively in all jurisdictions (excluding Queensland) (figure 16.13). The proportion of substantiations that occurred within three and 12 months of a prior substantiation in 2023‑24 was under 9% and 21% respectively in all jurisdictions (excluding Queensland) (table 16A.41).
‘Improved education’ is an indicator of governments’ objective to support children and young people in the child protection system to reach their potential.
‘Improved education’ is defined as the proportion of children on guardianship and custody orders meeting ‘exceeding’ or ‘strong’ proficiency levels in reading and numeracy in year 5 based on the National Assessment Program — Literacy and Numeracy (NAPLAN) results.
A high or increasing rate of children on guardianship and custody orders meeting ‘exceeding’ or ‘strong’ proficiency levels in reading and numeracy, and relative to all children, is desirable.
Factors outside the control of child protection services have an influence on the educational outcomes of children on guardianship and custody orders, and care should be exercised when interpreting results.
Reporting for 2023 represents the start of a new time series for this indicator due to a number of changes in the testing and reporting of NAPLAN results including: resetting of the NAPLAN measurement scales; all tests being held online, except the Year 3 writing test; and test dates being moved from May to March. All reporting from 2023 is therefore not comparable with previous RoGS reports.
NAPLAN results for children on guardianship and custody orders were lower than for all students. In 2024, for jurisdictions with available data for ‘exceeding and strong’ NAPLAN proficiency levels results (Queensland, Western Australia and South Australia):
- the proportion of year 5 children on guardianship and custody orders meeting 'exceeding' or 'strong' proficiency levels in reading was between 24.9% and 32.5%, compared to 66.7% to 68.8% for all students
- the proportion of year 5 children on guardianship and custody orders meeting 'exceeding' or 'strong' proficiency levels in writing was between 26.3% and 32.7%, compared to 59.1% to 65.1% for all students
- the proportion of year 5 children on guardianship and custody orders meeting 'exceeding' or 'strong' proficiency levels in numeracy was between 21.3% and 25.9%, compared to 62.7% to 66.8% for all students (figure 16.14).
‘Improved health and wellbeing of the child’ is an indicator of governments’ objective to support children and young people in the child protection system to reach their potential.
‘Improved health and wellbeing of the child’ is yet to be defined. This indicator has been identified for development and reporting in future, potentially using separate measures for physical health, social and emotional wellbeing domains.
In the absence of a national data collection, table 16.3 presents summary information on jurisdictions' local approaches to measuring the health and wellbeing of children in out‑of‑home care.
Table 16.3 Measuring the health and wellbeing of children in out‑of‑home care
| Key features | New South Wales is in the process of selecting and implementing a wellbeing measure for children and young people in out-of-home care. Implementation is anticipated to commence in early 2026. The wellbeing measure is being implemented ahead of full rollout of a new out-of-home care Outcomes Framework. The measure will assess wellbeing at key case planning points, including entry into care, and at the 12 month out-of-home care case plan review. The intended outcomes of the wellbeing measure include:
Improved data will drive better service delivery and outcomes. |
|---|---|
| Statistics | Not available |
| Link | Not available |
| Key features | Victoria’s child protection system collects data on the health and wellbeing of children in care via the following methods: Care Services Outcomes Tracking Survey
Looking After Children (LAC) data
|
|---|---|
| Statistics | Not available |
| Link | More information about LAC can be found here: https://www.cpmanual.vic.gov.au/advice-and-protocols/service-descriptions/out-home-care/looking-after-children |
| Key features | Census Queensland conducts an annual census of children in care which collects data about health and wellbeing from a representative sample of children in care in the custody/guardianship of the Chief Executive from their assigned Child Safety Officer. This data is used to build more detailed profiles of children in care to inform policy and program development. Data collected from the census includes such things as:
Survey In 2022, 2023 and 2024, Queensland conducted a survey of children in care to hear directly from children and young people about their life and care experience, and find out what could be changed to make things better for them. Data collected from the survey was centred around the following outcomes for children and young people in care:
Client information system Queensland currently collects some data about the health and wellbeing of children in the child protection system in its client information system. This includes data regarding access to the National Disability Insurance Scheme (NDIS), disability and medical conditions. Queensland also collects (or data matches) a range of education data, including education support plans, NAPLAN results and post school destinations. Data about children's level of functioning in a range of domains including physical health is routinely recorded as part of the child strengths and needs assessment tool used during case planning. |
|---|---|
| Statistics | The Our Performance website by the Queensland Department of Child Safety, Seniors and Disability Services reports a range of statistics about the wellbeing of children in care (refer to link below). |
| Link | For statistics about the wellbeing of children in care in Queensland, refer to https://performance.dcssds.qld.gov.au/home |
| Key features | Western Australia uses Viewpoint which is a web-based software program that promotes participation by children in out-of-home care in the development of their personal care plans. Children in the Chief Executive Officer’s care aged 5–17 years old are invited and encouraged to use Viewpoint as part of participating in their care planning process. The questionnaires focus on the child’s views, concerns, and experiences, and identifies issues that require further examination and reflection in follow up discussions. Where applicable, the child’s Viewpoint responses are compared with previous questionnaire responses to measure progress and identify areas of ongoing concern from the child’s perspective. The Viewpoint questions align to nine interconnected dimensions in respect of a child’s care: safety, care arrangements, health, education, social and family relationships, recreation and leisure, emotional and behavioural development, identity and culture, and legal and financial. Viewpoint offers a management reporting system which collates live data for use in service monitoring and improvement, strategic and operational planning and reporting. Western Australia also uses the Strengths and Difficulties Questionnaire (SDQ) which is a brief emotional and behavioural screening questionnaire. The process involves collecting information from an adult who knows the child, such as a carer or teacher, or by young people themselves if they're aged 11 years or older (depending on their understanding). The goal is to capture the perspective of the child in relation to specific attributes across five areas:
|
|---|---|
| Statistics | Not available |
| Link | More information on Viewpoint and SDQ can be found here: https://www.wa.gov.au/organisation/department-of-communities/child-protection-guide#article/e32-use-of-viewpoint |
| Key features | The child survey utilised by the South Australian Department for Child Protection is a tool to assist case workers to engage with children and young people in care by providing a method of recording their views about their experiences and wellbeing. The survey provides children and young people with an opportunity to express their views by sharing what is important to them and what could improve their care experience. Every child or young person aged 5–17 years who has been in care for three months or more is invited to complete a survey at least once every 12 months. During the 2022‑23 reporting period, work was undertaken to develop a new integrated highly configurable survey system co-designed with children and young people who have had a care experience. The new survey system was implemented in July 2023 and provides an engaging platform for children and young people, works seamlessly on mobile devices and computers, allows case workers to flag, review and comment on responses, and enables administrators to create and edit surveys and develop reports on survey results. |
|---|---|
| Statistics | Not available |
| Link | Not available |
| Key features | The Tasmanian Department for Education, Children and Young People has developed and implemented the Youth Voice Survey for children aged 12–17 years. Development of a child component of the survey for children aged 5–11 years is ongoing with an anticipated launch in 2026. The surveys are specifically tailored for children and young people in out-of-home care, with content created by young people with a care experience. The surveys help Care Teams identify areas where young people in out-of-home care might require additional support, as well as enabling them to share their views directly into their Care Teams and Care Plans. The surveys include questions developed by children and young people in care, aligned with the wellbeing domains in the Tasmanian Child and Youth Wellbeing Framework:
The surveys themselves uphold the Participation domain of the framework, which outlines the right for children to have a say, have their opinion heard, be valued and be included in decision making. The surveys will also enable children (aged 5–11 years) and young people (aged 12–17 years) to share their views into their Care Teams and their Care Plan and will provide data to support the oversight and monitoring of children’s experiences in care. The primary participants will be children in foster, kinship, and residential care. The surveys include questions specific to the child’s care. For example, questions are included relating to the child’s relationship with their care team, carers, and Child Safety Officers, as well as questions relating to their Care Plan. Some example questions from the Youth Voice Survey are provided below. Things I need:
Participating:
Loved and Safe:
Being Healthy:
Culture and Identity:
Learning:
|
|---|---|
| Statistics | Not available |
| Link | Further information relating to the Youth Voice Survey can be found at: https://www.decyp.tas.gov.au/safe-children/guide-to-tasmanias-child-safety-services/child-advocates-for-out-of-home-care/youth-voice-survey/ Information on Wellbeing Tasmania may be found at: https://wellbeing.tas.gov.au Additional information on Tasmania’s Child and Youth Wellbeing Strategy, ‘It takes a Tasmanian village’ can be found at: https://wellbeing.tas.gov.au/ |
| Key features | The Australian Capital Territory Government is reforming child, youth and family services, guided by the Next Steps for our Kids 2022–2030 (Next Steps) strategy and Our Booris Our Way Report recommendations, to provide earlier support to families to keep children and young people safe and connected at home. This reform is based on significant feedback gained through independent reviews, inquiries and reports at both the Australian Capital Territory and national level, along with local and national strategies and many stakeholder and community consultations. The changes aim to integrate government and community sector services to enable children, young people and their families to get the right support sooner to reduce risk, as well as ensure the voices of children and young people are consistently heard. The reform is also focused on addressing the over-representation of Aboriginal and Torres Strait Islander children in out-of-home care and ensuring those children in the child protection system maintain their connection to culture. This multi-year reform will reshape the system to better support children, young people, families, carers, and the Children, Youth and Families division workforce. Updates to the Children and Young People Act 2008 prioritise the safety, welfare and wellbeing of children and young people, and enable earlier support when needed, to keep as many children as possible safe at home with their own families. In June 2024, the Children, Youth and Families division adopted Signs of Safety as the primary practice framework. This internationally recognised, strengths-based approach grounded in principles that align with the vision to provide earlier solution-focused care and support to children, young people and their families. |
|---|---|
| Statistics | Not available |
| Link | Information on the ACT Wellbeing Framework can be found at: https://www.act.gov.au/wellbeing/explore-overall-wellbeing |
| Key features | In the Northern Territory, health information is recorded within the Care plan in the current Client management system. However, this information is not readily extractable and is not available for reporting. The NT is implementing a new Client/Case management system, which is anticipated to provide improved capability to record and report on health and wellbeing information. |
|---|---|
| Statistics | Not available |
| Link | Not available |
Source: state and territory governments (unpublished).
‘Exit from out‑of‑home care to a permanency arrangement’ is an indicator of governments’ objective to protect children and young people who are at risk of abuse and neglect within their families or whose families do not have the capacity to provide care and protection.
‘Exit from out‑of‑home care to a permanency arrangement’ is defined as the number of children and young people who exited out‑of‑home care to a permanency outcome (reunified with their families, adopted or placed on third party parental responsibility orders), and for whom there was no return to out‑of‑home care within 12 months, as a proportion of all children who exited out‑of‑home care to a permanency outcome in the previous reporting period.
High or increasing proportions of children and young people exiting out‑of‑home care to a permanency outcome for whom there was no return to out‑of‑home care is desirable.
Nationally (excluding Queensland), 89.8% of children who left out‑of‑home care to a permanency arrangement in 2023‑24 did not return to out‑of‑home care in the following 12 months (figure 16.15).
Aboriginal And Torres Strait Islander Data
Data for Aboriginal and Torres Strait Islander people in this section is available in the data tables listed below. Supporting information can be found in the 'Indicator results' tab and data tables.
Further information on the historical and ongoing context for Aboriginal and Torres Strait Islander people is available on the Closing the Gap Information Repository website – Target 12
| Table number | Table title |
|---|---|
| Context data | |
| Table 16A.1 | Children aged 0–17 years in notifications, investigations and substantiations and on care and protection orders, by Indigenous status |
| Table 16A.2 | Children aged 0–17 years in care, by Indigenous status |
| Table 16A.3 | Children aged 0–17 years in care, other supported placements, at 30 June, by Indigenous status |
| Table 16A.4 | Children aged 0–17 years admitted to and discharged from out-of-home-care by Indigenous status |
| Table 16A.5 | Child protection notifications, investigations and substantiations by Indigenous status |
| Table 16A.6 | Children aged 0–17 years admitted to and discharged from care and protection orders, by Indigenous status |
| Table 16A.7 | Children aged 0–17 years in care by Indigenous status and whether on a care and protection order, at 30 June |
| Table 16A.19 | Children aged 0–17 years in care by Indigenous status and length of time in continuous care, at 30 June |
| Table 16A.21 | Children aged 0–17 years who exited care during the year by Indigenous status and length of time spent in care |
| Table 16A.23 | Children aged 0–17 years in care by Indigenous status and placement type, at 30 June |
| Table 16A.37 | Children aged 0–17 years commencing intensive family support services, by Indigenous status |
| Table 16A.44 | Population aged 0–17 years, by Indigenous status |
| Performance indicator data | |
| Table 16A.11 | Disproportionality ratios for Aboriginal and Torres Strait Islander children aged 0–17 years |
| Table 16A.20 | Children aged 2–17 years in out‑of‑home care for two years or more, by Indigenous status, at 30 June, by Indigenous status |
| Table 16A.22 | Children in care and in a home‑based placement, by Indigenous status, by age, at 30 June |
| Table 16A.24 | Children aged 0–17 years in care placed with relatives/kin, by Indigenous status, at 30 June |
| Table 16A.25 | Aboriginal and Torres Strait Islander children aged 0–17 years in care by relationship of caregiver, at 30 June |
| Table 16A.26 | Children aged 0–17 years with documented case plans, by Indigenous status, at 30 June |
| Table 16A.43 | Children aged 0–16 years exiting out‑of‑home care to a permanency arrangement, by Indigenous status |
Explanatory Material
Efficiency indicators for child protection services are calculated using the pathways model, a top‑down activity‑based costing method. Eight national pathways provide a high‑level representation of the services that children and families could receive in any jurisdiction. Each pathway consists of common activity groups, which act as the ‘building blocks’ for each of the pathways. The aggregate cost of each activity group within the pathway will allow the unit cost of an individual pathway to be derived. Figure 16.16 shows how unit costs are calculated in accordance with the pathways model.
The activity groups and detailed definitions are included in the 'Explanatory material' tab. Development of national reporting against these activity groups is ongoing and data is experimental.
Figure 16.16 Calculation of unit costs in accordance with the pathways modela

a Activity group 1 (AG1): Receipt and assessment of initial information about a potential protection and support issue. Activity group 2 (AG2): Provision of generic family support services (FSS). Activity group 3 (AG3): Provision of intensive family support services (IFSS). Activity group 4 (AG4): Secondary information gathering and assessment. Activity group 5 (AG5): Provision of short‑term protective intervention and coordination services for children not on an order. Activity group 6 (AG6): Seeking an order. Activity group 7 (AG7): Provision of protective intervention, support and coordination services for children on an order. Activity group 8 (AG8): Provision of out‑of‑home care services and other supported placements.
Reports, notifications, family support services, intensive family support services and intervention orders relate to children aged 0–17 years. Investigations and secondary information gathering may relate to young people aged 18 years or over if the notification was received while the child was aged less than 18 years. Expenditure on other supported placements may include expenditure relating to young people aged over 18 years.
Differences across jurisdictions in the calculation of child protection expenditure are listed in table 16.4.
| NSW | Vic | Qld | WA | SA | Tas | ACT | NT | ||
|---|---|---|---|---|---|---|---|---|---|
| Superannuation | Included |
|
|
|
|
|
|
|
|
| Method | Accrual | Accrual | Accrual | Actuals | Accrual | Funding | Actuals | Accrual | |
| Workers compensation | Included |
|
|
|
|
|
|
|
|
| Payroll tax | Included |
|
| na | na |
| na |
|
|
| Termination leave | Included |
|
|
|
|
|
|
|
|
| Method | Actuals | Accrual | Accrual | Actuals | Accrual | Actuals | Accrual | Other | |
| Long service leave | Included |
|
|
|
|
|
|
|
|
| Method | Actuals | Accrual | Accrual | Actuals | Accrual | Actuals | Accrual | Other | |
| Sick leave | Included |
|
|
|
|
|
|
|
|
| Method | Actuals | Actual | Actuals | Actuals | Actuals | Actuals | Actuals | Other | |
| Depreciation | Included |
|
|
|
|
|
|
|
|
| Rent | Included |
|
|
|
|
|
|
|
|
| Utilities | Included |
|
but not shown separately |
|
|
|
|
|
|
| Umbrella department costs | Included | na |
|
|
|
|
|
|
|
| Method | na | Dept formula | Dept formula | FTE | Dept formula | Dept formula | FTE / budget | Dept formula |
Dept = Departmental. na Not available.
Item included.
Item not included.
Not applicable.
Source: state and territory governments (unpublished).
| Terms | Definition |
|---|---|
| Aboriginal and Torres Strait Islander person | Person of Aboriginal or Torres Strait Islander descent who identifies as being an Aboriginal or Torres Strait Islander and is accepted as such by the community with which he or she lives. |
Activity Group 1 (pathways) Receipt and assessment of initial information about a potential protection or support issue | Activities that are typically associated with receipt and assessment of initial information including receipt and recording of information, review of department databases, initial assessment of information and decisions about the appropriate response. This activity can also include consultation, with possible provision of advice. Activities by non‑government organisations (NGOs) may be included if appropriate. |
Activity Group 2 (pathways) Provision of generic family support services | Activities that are typically associated with provision of lower level family support services at various stages including identification of family needs, provision of support services and diversionary services, some counselling and active linking of the family to support networks. Services are funded by government but can be delivered by either the relevant agency or a NGO. This bundle of services does not involve planned follow‑up by the relevant agency after initial service delivery. The services will be delivered under voluntary arrangements between the relevant agency and family. Clients may receive these services more than once. |
Activity Group 3 (pathways) Provision of intensive family support services | Activities that are typically associated with provision of complex or intensive family support services including provision of therapeutic and in‑home supports such as counselling and mediation, modelling of positive parenting strategies, referrals to intensive support services that may be provided by NGOs, advocacy on behalf of clients, and intensive support for a family in a residential setting and/or supported accommodation. These services may be provided if other diversionary services are inappropriate to the case and may lead to statutory services being provided to the client. |
Activity Group 4 (pathways) Secondary information gathering and assessment | Activities that are typically associated with secondary information gathering and assessment are currently counted as ‘investigations’ in this report. As part of this activity group a decision may be made to substantiate or not substantiate. Information gathering activities include:
|
Activity Group 5 (pathways) Provision of short‑term protective intervention and coordination services for children not on an order | Activities that are typically associated with provision of short‑term protective intervention and coordination services including:
|
Activity Group 6 (pathways) Seeking an order | Activities that are typically associated with seeking orders (court orders or voluntary/administrative orders) including:
|
Activity Group 7 (pathways) Provision of protective intervention, support and coordination services for children on an order | Activities that are typically associated with provision of longer‑term protective intervention and coordination services including:
|
Activity Group 8 (pathways) Provision of care services | Activities that are typically associated with provision of out‑of‑home care and other supported placements services including:
|
| Care and protection orders | Care and protection orders are legal orders or arrangements that give child protection departments some responsibility for a child’s welfare. The scope of departmental involvement mandated by a care and protection order is dependent on the type of order, and can include:
Types of care and protection orders:
Children are counted only once, even if they are on more than one care and protection order. |
| Child | A person aged 0–17 years (including, at times, unborn children). |
| Children in out‑of‑home care during the year | The total number of children who were in at least one out‑of‑home care placement at any time during the year. A child who is in more than one placement is counted only once. |
| Exited out‑of‑home care | Where a child leaves a government‑funded placement for more than 60 days. This does not necessarily mean that a child has returned to the care of his or her family. |
| Family based care | Home‑based care (refer to ‘Out‑of‑home care’). |
| Family group homes | Homes for children provided by a department or community‑sector agency which have live‑in, non‑salaried carers who are reimbursed and/or subsidised for the provision of care. |
| Family support services | Activities associated with the provision of lower level (that is, non‑intensive) services to families in need, including identification and assessment of family needs, provision of support and diversionary services, some counselling and active linking and referrals to support networks. These types of services are funded by government but can be delivered by a child protection agency or a non‑government organisation. These services are typically delivered via voluntary arrangements (as distinct from court orders) between the relevant agency and family. This suite of services does not typically involve planned follow‑up by the applicable child protection agency after initial service referral or delivery. |
| Guardian | Any person who has the legal and ongoing care and responsibility for the protection of a child. |
| Intensive family support services | Specialist services that aim to prevent the imminent separation of children from their primary caregivers as a result of child protection concerns and to reunify families where separation has already occurred. These services:
Families are generally referred to these services by the statutory child protection agency and will have been identified through the child protection process. Intensive family support services may use some or all of the following strategies: assessment and case planning; parent education and skill development; individual and family counselling; drug and alcohol counselling and domestic and family violence support; anger management; respite and emergency care; practical and financial support; mediation, brokerage and referral services; and training in problem solving. |
| Investigation | An investigation is the process whereby the relevant department obtains more detailed information about a child who is the subject of a notification and makes an assessment about the risk of abuse or neglect to the child, and his or her protective needs. Not all notifications are investigated in all jurisdictions. For example, if a determination is made that a child and family are better served by family support services rather than a child protection response, children and families might be referred to diversionary and support services. Once it has been decided that an investigation is required, the investigation process is similar across jurisdictions. The department responsible for child protection may obtain further information about the child and his or her family by checking information systems for any previous history, undertaking discussions with agencies and individuals, interviewing/sighting the child and/or interviewing the caregivers/parents. At a minimum, the child is sighted whenever practicable, and the child’s circumstances and needs are assessed. Where possible, an investigation determines whether a notification is substantiated or not substantiated. |
| Investigation finalised | Where an investigation is completed and an outcome of ‘substantiated’ or ‘not substantiated’ is recorded by 31 August. |
| Investigation in process | Where an investigation is commenced but an outcome is not recorded by 31 August. |
| Length of time in continuous out‑of‑home care | The length of time a child is in out‑of‑home care on a continuous basis. Any break of 60 days or more is considered to break the continuity of the placement. Where a child returns home for less than 60 days and then returns to the former placement or to a different placement, this does not affect the length of time in care. Holidays or authorised absences (less than 60 days) in a placement do not break the continuity of placement. A break in a placement does not necessarily mean a child has returned to the care of his or her family. |
| Notification | Notifications are reports lodged by members of the community with the appropriate statutory child protection department to signify that they have reason to believe that a child is in need of protection. Depending on the circumstances, not all reports received by child protection departments will be recorded as notifications. Most jurisdictions assess incoming reports to determine whether they meet the threshold for recording a notification. Where, for example, a determination is made that the alleged behaviour does not meet the definition of a child in need of protection, a child concern report or equivalent might be recorded instead. If the alleged behaviour does not meet the threshold for recording a notification or a child concern report, the person reporting the matter might be provided with general advice and/or a referral. Jurisdictions count notifications at different points in the response to a report, ranging from the point of initial contact with the source of the report to the end of a screening and decision making process. This means the number of notifications is not strictly comparable across jurisdictions. Notifications are subsequently investigated based on the policies and practices in each jurisdiction. Notification and investigation data is collected early in the child protection process and often before an agency has full knowledge of a child’s circumstances. This lack of information and the inherent difficulties in identifying Indigenous status mean that data on the number of notifications and investigations by Indigenous status should be interpreted with care. |
| Other relative | A grandparent, aunt, uncle or cousin, whether the relationship is half, full, step or through adoption, and can be traced through or to a person whose parents were not married to each other at the time of the child’s birth. This category includes members of Aboriginal communities who are accepted by that community as being related to the child. |
| Other supported placements | Governments may provide financial support for children and young people in living arrangements that are not defined as out‑of‑home care and will usually have arranged these placements. These placements usually include children on third party parental responsibility orders and children on immigration orders (where funding is provided by the Australian Government and children who do not come through the child protection system). They may also include ongoing placements for children aged 18 years or over. |
| Out‑of‑home care | Overnight care for children aged less than 18 years who were unable to live with their families due to child safety concerns. This includes placements approved by the Department responsible for child protection for which there is ongoing case management and financial payment (including where a financial payment has been offered but has been declined by the carer). This includes legal (court ordered) and voluntary placements, and placements made for the purposes of providing respite for parents or carers. Other living arrangements that were previously included in the scope of out‑of‑home care will be reported separately as ‘other supported placements’. |
| Permanency arrangement | Permanency arrangements include:
|
| Protective intervention services | Functions of government that receive and assess allegations of child abuse and neglect, and/or harm to children and young people, provide and refer clients to family support and other relevant services, and intervene to protect children. |
| Relatives/kin | People who are family or close friends, or are members of a child or young person’s community (in accordance with their culture) who are reimbursed (or who have been offered but declined reimbursement) by the state and territory for the care of a child. For Aboriginal and Torres Strait Islander children, a kinship carer may be another Aboriginal and Torres Strait Islander person who is a member of their community, a compatible community or from the same language group. |
| Residential care | Where the placement is in a residential building whose purpose is to provide placements for children and where there are paid staff. |
| Respite care | Respite care is a form of out‑of‑home care used to provide short‑term accommodation for children where the intention is for the child to return to their prior place of residence. Respite placements include: respite from birth family, where a child is placed in out‑of‑home care on a temporary basis for reasons other than child protection (for example, the child’s parents are ill or unable to care for them on a temporary basis; or as a family support mechanism to prevent entry into full time care, as part of the reunification process, as a shared care arrangement); respite from placement, where a child spends regular, short and agreed periods of time with another carer other than their primary carer. |
| Stability and permanency of placement | Number of placements for children who exited out‑of‑home care and did not return within 60 days. Placements exclude respite or temporary placements lasting less than seven days. Placements are counted separately where there is:
Each placement should only be counted once. A return to a previous placement is not included as a different placement. A return home is not counted as a placement, although if a child returns home for 60 days or more they are considered to have exited care. |
| Strengths and Difficulties Questionnaires (SDQ) | The Strengths and Difficulties Questionnaire (SDQ) is a brief behavioural screening questionnaire about 2 to 17 year olds. There are several versions to meet the needs of researchers, clinicians and educators. All versions ask about 25 attributes divided between five scales 1) emotional symptoms (5 items); conduct problems (5 items); hyperactivity/inattention (5 items); peer relationship problems (5 items); prosocial behaviour (5 items). |
| Substantiation | A substantiation is the outcome of an investigated notification that has resulted in the conclusion that there is reasonable cause to believe a child has been, is being or is likely to be abused, neglected or otherwise harmed. It does not necessarily require sufficient evidence for a successful prosecution and does not imply that treatment or case management is, or is to be, provided. However, if an investigation results in a substantiation, intervention by child protection services might be needed to protect the child. This intervention can take a number of forms, including one or more of: referral to other services; supervision and support; an application to court; and a placement in out‑of‑home care. The legal definitions of abuse and neglect are similar across jurisdictions. However, while the legal definitions for substantiating notifications are similar across jurisdictions, there remain some differences in practice, including different thresholds for recording a substantiation (that is, some jurisdictions substantiate harm or risk of harm to a child, and others substantiate actions by parents or incidents that cause harm). These differences impact on the comparability of this data. |
| Third‑party parental responsibility orders | An order transferring all duties, powers, responsibilities, and authority to which parents are entitled by law to a nominated person(s) whom the court considers appropriate. The nominated person may be an individual, such as a relative, or an officer of the state or territory department responsible for child protection. Third‑party parental responsibility may be ordered in the event that a parent is unable to care for a child, with parental responsibility then transferred to a relative, or other nominated person. Finalised third‑party parental responsibility orders can be a long‑term order or a short‑term order. Third‑party parental responsibility orders vary across jurisdictions. Despite this:
This is in contrast to long‑term guardianship or custody orders to the state, which feature ongoing case management. |
AIFS (Australian Institute of Family Studies), Chapin Hall Centre for Children University of Chicago and New South Wales Department of Family and Community Services, 2015, Pathways of Care Longitudinal Study: Outcomes of children and young people in Out-of-Home care in NSW - Wave 1 baseline statistical report, https://aifs.gov.au/research/commissioned-reports/pathways-care-longitudinal-study (accessed 20 June 2025).
Darwin, L, Vervoort, S, Vollert, E and Blustein, S 2023, Intergenerational trauma and mental health, https://www.indigenousmhspc.gov.au/publications/trauma (accessed 10 September 2024).
DSS (Department of Social Services) 2021, Safe and Supported: the National Framework for Protecting Australia’s Children 2021-2031, https://www.dss.gov.au/our-responsibilities/families-and-children/programs-services/protecting-australias-children (accessed 12 October 2022).
QPCC (Queensland Family and Child Commission) 2021, Principle Focus - A child-rights approach to systemic accountability for the safety and wellbeing of Queensland’s First Nations children, https://www.qfcc.qld.gov.au/sector/monitoring-and-reviewing-systems/principle-focus (accessed 10 September 2024).
SNAICC (Secretariat of National Aboriginal and Islander Child Care) 2018, The Aboriginal and Torres Strait Islander Child Placement Principle: a guide to support implementation, https://www.snaicc.org.au/the-aboriginal-and-torres-strait-islander-child-placement-principle-a-guide-to-support-implementation (accessed 12 October 2022).
SNAICC, Family Matters Leadership Group, Monash University, and University of Technology Sydney 2023, Family Matters Report 2023, https://www.snaicc.org.au/resources/family-matters-report-2023/ (accessed 10 September 2024).
A PDF of Part F Community services can be downloaded from the Part F sector overview page.

Nationally (excluding Queensland) in 2024‑25, the unit cost of care was $388 (figure 16.12).
The unit cost of care should be considered in conjunction with information about expenditure per child on care services and placement type. The annual cost per child in care (excluding Queensland) at 30 June 2025 varied across jurisdictions ranging between $112,954 and $181,168 (table 16A.39). In jurisdictions where data was available, annual costs per child were considerably higher for residential care (ranging between $659,665 and around $1.2 million) compared to non‑residential care (ranging between $57,981 and $78,718) (table 16A.39). To assist with interpretation, table 16A.23 has more information about children in out‑of‑home care by placement type.