Report on Government Services 2026
PART C: RELEASED ON 3 FEBRUARY 2026
C Justice
Data downloads
These data tables relate to the sector as a whole. Data specific to individual service areas is in the data tables under the relevant service area.
Refer to the Sector overview text and corresponding table number in the data tables for detailed definitions, caveats, footnotes and data source(s).
Note: Data tables are referenced by table xA.1, xA.2, etc. with x referring to the section or overview. For example, table CA.1 refers to data table 1 for this sector overview.
Main aims of services within the sector
The justice sector services aim to contribute to a safe and secure community and promote a law-abiding way of life.
In Australia, the justice sector consists of three main services.
![]()
Police services
Deliver services to preserve public order, investigate crime and apprehend offenders, improve road safety and support the judicial process.
- Total state and territory government real recurrent expenditure on police services was $17.1 billion in 2024-25, or $625 per person in the population.
- Nationally in 2024-25, there were 82,448 police staff, 87.8% of the total were operational staff and 70.3% of the total were operational sworn police.
![]()
Courts
Arbitrate on criminal and civil justice matters. This report focuses on administrative support functions for the courts. Judicial decisions and outcomes are not included.
- Total government recurrent expenditure on courts was $2.4 billion in 2024-25, or $87 per person in the population.
- Nationally in 2024-25, there were 750,028 criminal and 404,652 civil matters lodged while 725,538 criminal and 399,280 civil matters were finalised in the supreme, district/county, magistrates’ and children’s courts in 2024-25.
- In the coroners’ courts, there were 30,050 lodgments and 30,660 cases finalised during 2024-25.
- In 2024-25, there were 5,515 lodgments and 4,722 finalisations in the Federal Court of Australia, 11,369 lodgments and 10,030 finalisations in the Federal Circuit and Family Court of Australia (FCFCOA) (Division 2, non-family law matters) and 101,511 lodgments and 101,520 finalisations in the FCFCOA (Divisions 1 and 2, family law matters).
![]()
Corrective services
Administer correctional sanctions imposed by courts and orders of the adult parole boards through the management of adult custodial facilities and community corrections orders, and the provision of programs and services to prisoners and offenders.
- Total government recurrent expenditure on corrective services was $7.0 billion, or $256 per person in the population in 2024-25.
- Corrective services operated 114 custodial facilities nationally at 30 June 2025, comprising 89 government operated prisons, eight privately operated prisons, four transitional centres, and 13, 24-hour court cell complexes.
- On average, 45,526 people per day were held in Australian prisons during 2024-25, of which 84.3% were held in secure facilities.
- Nationally, an average of 83,730 offenders per day were serving community corrections orders in 2024-25.
Detailed information on the equity, effectiveness and efficiency of service provision and the achievement of outcomes for the Police, Courts and Corrective service areas is contained in the service-specific sections.
Government expenditure in the sector
Total government expenditure for the justice services in this report (less revenue from own sources) was $26.5 billion in 2024-25. For the 2023-24 financial year (the most recent financial year for which data are available across all sections), this represented around 6.1% of total government expenditure covered in this report.
Flows in the sector
For criminal matters which come to the attention of authorities, the typical flow of events is investigation by police and, if charges are laid, adjudication by courts with subsequent sentencing if applicable and possible entry into corrective services (adult prison, youth justice or community corrections orders). The roles of police, courts and corrective services, and the sequencing of their involvement, are shown in figure C.1.
Figure C.1 Flows through the criminal justice system a, b, c




a Does not account for all variations across Australian, state and territory governments’ criminal justice systems. b The flow diagram is indicative and does not include all complexities of the criminal justice system. c Ex officio indictment refers to a decision by the Director of Public Prosecutions (DPP) to commence criminal proceedings in a higher court without a committal hearing, or where a committal hearing did not result in a case being committed to trial in a higher court.
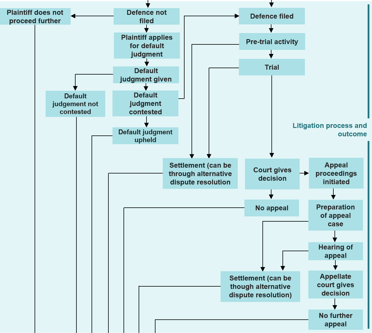
Figure C.2 is an indicative model of the flows through the civil justice system. While the emphasis is on the flow of disputes which proceed to court, the role of alternative dispute resolution processes is considerable in civil justice in part as it is more available as an early alternative to court adjudication.
Figure C.2 Flows through the civil justice system a, b



a Does not account for all variations across Australian, state and territory governments’ civil justice systems. b The flow diagram is indicative and does not include all complexities of the civil justice system.
Sector-wide indicators
A sector-wide proxy indicator of governments’ aim to contribute to a safe and secure community and promote law-abiding behaviour is re-offending rates.
Re-offending rates show the extent to which people who have had prior contact with the criminal justice system are re-arrested or return to corrective services (either prison or community corrections). Low or decreasing rates of re-offending may indicate a safer and more secure community and the promotion of law-abiding behaviour. However, higher rates may also indicate more effective policing and detection of offences.
Re-offending rates is a proxy indicator as it only reflects re‑offending that has come to the attention of authorities (some offences may go undetected by, or unreported to, police). The restricted time frames for measuring re-offending (one year for police proceedings and two years for return to corrective services) will also underestimate the true extent of repeat offending.
Re-offending is measured by:
- the proportion of people aged 10 years or over who were proceeded against more than once by police during the year
- the proportion of adults released from prison after serving a sentence who returned to corrective services (either prison or community corrections) within two years, with a new correctional sanction
- the proportion of adults discharged from community corrections orders who returned to corrective services (either prison or community corrections) with a new correctional sanction within two years.
People proceeded against by police
In 2023-24, across all states and territories (except Western Australia, where data was not available), between 65.1% and 79.0% of people aged 10 years or over who were proceeded against by police were proceeded against only once during the year (table CA.3). The data represent each separate occasion that police initiated a legal action against a person. Depending on the type of offence committed, police will either initiate a court action (laying of charges to be answered in court) or non-court action (which does not require a court appearance, for example warnings and penalty notices).
Adult detainees released from prison
In 2024‑25, 44.5% of prisoners released in 2022-23 after serving a sentence had returned to prison within two years. For each state and territory (except Western Australia) this only included prisoners who had returned with a new sentence within two years. For Western Australia, this also included prisoners who had returned to prison on remand within two years but were sentenced within three years. Some people returning to prison may also have received community corrections orders (figure C.3).
In 2024-25, 53.6% of released prisoners had returned to corrective services within two years (either prison or community corrections) (table CA.4). Returns to prison and corrective services were higher in all states and territories for Aboriginal and Torres Strait Islander people than non-Indigenous people (table CA.4).
Adult offenders discharged from community corrections orders
In 2024-25, 15.4% of adults discharged during 2022-23 after successfully serving orders administered by community corrections returned to community corrections within two years, and 24.7% returned to corrective services (prison or community corrections) (table CA.5).
A summary of the police, courts and corrective services performance indicator results are presented. Detailed information is in the service-specific sections.
- Police workforce representation is increasing for Aboriginal and Torres Strait Islander people and females
Nationally, in 2024-25:- 2.5% of police staff were Aboriginal and Torres Strait Islander people, up from 1.8% in 2015-16
- 35.9% of police staff were female, up from 32.5% in 2015-16
- representation in the police workforce remains lower than in the population, for both Aboriginal and Torres Strait Islander people (3.4% in the population) and females (50.2% of the population) as at 31 December 2024.
- Victimisation rates for personal crimes vary
- Sexual assault victimisation rates have fluctuated in the last 10 years. There were an estimated 503.7 victims of sexual assault per 100,000 people in 2023-24, up from 269.2 in 2017-18, but down from a 10 year high of 536.3 in 2020-21.
- An estimated 1676.7 people were victims of physical assault per 100,000 people in 2023-24, down from a 10 year high of 2446.8 in 2015-16.
- Road death rates are rising
- Road deaths were 6.0 per 100,000 registered vehicles in 2024-25, a decrease from a 10 year high of 6.9 in 2015-16 and an increase from the low of 5.5 in 2019-20 and 2022-23.
- Lodgment fees were highest in supreme courts
- The average civil court fees paid per lodgment in supreme courts (excluding probate) was $3,468 compared to $1,970 in district/county courts and $186 in the magistrates’ courts.
- Children's courts finalised higher proportion of criminal cases in less than or equal to 12 months
- The proportion of criminal matters which were finalised in less than or equal to 12 months was higher for Children's courts across all jurisdictions ranging from 85.6% to 96.4%.
- Clearance rates vary across court types
- The clearance rate for all criminal courts was 96.7% compared to 98.7% for civil matters in the supreme, district/county, magistrates’ and children’s courts.
- The clearance rate for the Coroner’s court was 102.0% and the clearance rate for the Federal Court of Australia was 85.6% and for WA Family Court/ FCFCOA Division 1 (Division 2) family law matters was 100.1% and 88.2% for FCFCOA Division 2, non-family law matters.
- The clearance rate for all criminal and civil jurisdictions was 97.6%.
- Deaths in prison due to apparent unnatural causes increased
- Nationally, there were 26 deaths due to unnatural causes in prison, highest over the last five years.
- The number of deaths from apparent unnatural causes for Aboriginal and Torres Strait Islander people in prison increased to a 10-year high of 10 in 2024-25.
- Prison capacity utilisation varied by jurisdiction and prison type
- In 2024-25 prison capacity utilisation varied across jurisdictions from 72.4% to full capacity.
- In all jurisdictions except Victoria, South Australia and the Northern Territory, prison capacity utilisation as a proportion of design capacity was higher for secure facilities compared to open prisons. For South Australia, prison capacity utilisation for both open and secure prisons was 100%.
- The proportion of employed eligible prisoners increased
- In 2024-25, 80.4% of eligible prisoners were employed, up from 79.1% in 2023-24 but down from a 10-year high of 81.4% in 2022-23 and 2019-20.
- Service industries employed 51.5% while commercial industries employed 28.2% of the eligible prisoner population.
- 71.7% of the eligible Aboriginal and Torres Strait Islander prisoner population were employed compared with 85.2% of the eligible non-Indigenous prisoner population.
- Slight decrease in the proportion of successfully completed community corrections orders
- 76.4% of community corrections orders were successfully completed in 2024-25; slightly down from 76.9% in 2023-24 but an increase from 72.8% in 2015-16.
- Supervision orders had the highest completion rates (76.7%), followed by reparation orders (74.9%) and restricted movement orders (73.8%).
- Females had higher completion rates (79.9%) than males (75.3%) and non-Indigenous people (80.0%) had higher completion rates than Aboriginal and Torres Strait Islander people (68.0%).
Please note that this section presents national figures for each indicator. Individual state and territory performance against these measures may vary and may not be comparable. Please refer to indicator results and data tables for more details.
We value your comments about this publication and encourage you to provide feedback.
